我们在做系统时,很多时候是处理实时的任务,请求来了马上就处理,然后立刻给用户以反馈。但有时也会遇到非实时的任务,比如确定的时间点发布重要公告。或者需要在用户做了一件事情的X分钟/Y小时后,对其特定动作,比如通知、发券等等。
如果业务规模比较小,有时我们也可以通过数据库配合轮询来对这种任务进行简单处理,但上了规模的公司,自然会寻找更为普适的解决方案来解决这一类问题。
一般有两种思路来解决这个问题:
- 实现一套类似crontab的分布式定时任务管理系统。
- 实现一个支持定时发送消息的消息队列。
SetReadDeadline()下面我们从定时器开始,探究延时任务系统的实现。
6.3.1 定时器的实现
定时器(timer)的实现在工业界已经是有解的问题了。常见的就是时间堆和时间轮。
6.3.1.1 时间堆
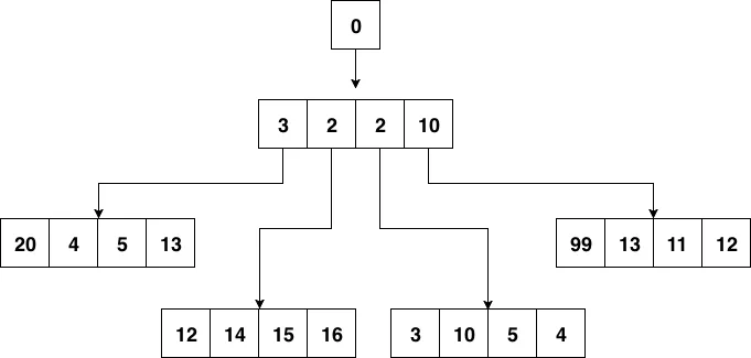
最常见的时间堆一般用小顶堆实现,小顶堆其实就是一种特殊的二叉树,见图6-4

O(1)O(LgN)Go自身的内置定时器就是用时间堆来实现的,不过并没有使用二叉堆,而是使用了扁平一些的四叉堆。在最近的版本中,还加了一些优化,我们先不说优化,先来看看四叉的小顶堆长什么样:

小顶堆的性质,父节点比其4个子节点都小,子节点之间没有特别的大小关系要求。
四叉堆中元素超时和堆调整与二叉堆没有什么本质区别。
6.3.1.2 时间轮

用时间轮来实现定时器时,我们需要定义每一个格子的“刻度”,可以将时间轮想像成一个时钟,中心有秒针顺时针转动。每次转动到一个刻度时,我们就需要去查看该刻度挂载的任务列表是否有已经到期的任务。
从结构上来讲,时间轮和哈希表很相似,如果我们把哈希算法定义为:触发时间%时间轮元素大小。那么这就是一个简单的哈希表。在哈希冲突时,采用链表挂载哈希冲突的定时器。
除了这种单层时间轮,业界也有一些时间轮采用多层实现,这里就不再赘述了。
6.3.2 任务分发
有了基本的定时器实现方案,如果我们开发的是单机系统,那么就可以撸起袖子开干了,不过本章我们讨论的是分布式,距离“分布式”还稍微有一些距离。
我们还需要把这些“定时”或是“延时”(本质也是定时)任务分发出去。下面是一种思路:

task_id % shard_count = shard_id当这些定时任务被触发之后需要通知用户侧,有两种思路:
- 将任务被触发的信息封装为一条消息,发往消息队列,由用户侧对消息队列进行监听。
- 对用户预先配置的回调函数进行调用。
两种方案各有优缺点,如果采用1,那么如果消息队列出故障会导致整个系统不可用,当然,现在的消息队列一般也会有自身的高可用方案,大多数时候我们不用担心这个问题。其次一般业务流程中间走消息队列的话会导致延时增加,定时任务若必须在触发后的几十毫秒到几百毫秒内完成,那么采用消息队列就会有一定的风险。如果采用2,会加重定时任务系统的负担。我们知道,单机的定时器执行时最害怕的就是回调函数执行时间过长,这样会阻塞后续的任务执行。在分布式场景下,这种忧虑依然是适用的。一个不负责任的业务回调可能就会直接拖垮整个定时任务系统。所以我们还要考虑在回调的基础上增加经过测试的超时时间设置,并且对由用户填入的超时时间做慎重的审核。
6.3.3 数据再平衡和幂等考量
当我们的任务执行集群有机器故障时,需要对任务进行重新分配。按照之前的求模策略,对这台机器还没有处理的任务进行重新分配就比较麻烦了。如果是实际运行的线上系统,还要在故障时的任务平衡方面花更多的心思。
下面给出一种思路:
我们可以参考Elasticsearch的数据分布设计,每份任务数据都有多个副本,这里假设两副本,如图 6-8所示:

一份数据虽然有两个持有者,但持有者持有的副本会进行区分,比如持有的是主副本还是非主副本,主副本在图中为摸黑部分,非主副本为正常线条。
一个任务只会在持有主副本的节点上被执行。
当有机器故障时,任务数据需要进行数据再平衡的工作,比如节点1挂了,见图 6-9。

节点1的数据会被迁移到节点2和节点3上。
当然,也可以用稍微复杂一些的思路,比如对集群中的节点进行角色划分,由协调节点来做这种故障时的任务重新分配工作,考虑到高可用,协调节点可能也需要有1至2个备用节点以防不测。
exactly once